VISION
1000 Skis is on a mission to build the most sustainable ski brand out there. Leading the charge is our Head of Sustainability, Magnus Granér, a true trailblazer in eco-friendly travel, sustainable ski films, and a Protect Our Winters Ambassador. Launching our ski brand in 2021 gives us a unique advantage: we get to embed sustainability into every aspect of what we do right from the start. We have signed the Race to Zero initiative, committing to halve our emissions by 2030 and reach net zero by 2050. We are part of the Winter Sports Network, which includes 95% of the ski and snowboard industry. Together, we share best practices, unify our voice towards suppliers, and set a positive example for other industries. We love skiing. The feeling, the community, the love. It’s how we all met over ten years ago and what shaped our futures leading to 1000 Skis. This vision, a company making high performance skis while moving the culture forward is now a reality for us. From the get-go, we knew we wanted to do things differently, our own take on what a ski company is and can be. We want to make skis that we love, skis that enable anyone who rides them to realize their vision on the hill. We belive in a word where humans and nature live in a beautiful symbiosis.
WSN
1000 skis has partnered with the Winter Sports Sustainability Network (WSN), a collective of industry brands working together to push various aspects of sustainability. The FESI-WSN focuses on knowledge sharing and collaboration to tackle the sustainability challenges faced by the industry. The network is structured around two annual in-person gatherings, and monthly meetings in 6 different working groups, featuring topical group discussions and insights from invited industry experts to enhance group knowledge. Together we become a strong unified voice towards our joint tier 2 suppliers, we share best practices, and we save a lot of cost through this network. But most importantly we speed up the process towards a sustainable ski industry.
WSN website: https://www.winter-sports.net/
WSN website: https://www.winter-sports.net/
RACE TO ZERO
Part of 1000 Skis publically joining WSN required we make a concrete plan to not only reduce our emissions, but erase them entirely. The Race to Zero initiative is a UN - backed global climate rally focused on aggressively reducing C02 emissions through non-state actors; companies, cities, regions, and schools are some examples. All Race to Zero members are required to reduce emissions by about 50% by the year 2030, and be entirely carbon neutral by the year 2050. 1000 Skis has made a public Race to Zero commitment to reach 50% reduction by 2030 and net zero by 2050. The commitment is done through SME climate hub, a small non-profit organization focused on climate action.
You can see our commitment and read our climate report here: https://smeclimatehub.org/our-smes/?paged=1&search=1000+skis
You can see our commitment and read our climate report here: https://smeclimatehub.org/our-smes/?paged=1&search=1000+skis
RESPONSIBILITIES
WORKING RIGHTS
As a company started by six white guys, we know we have a long way to go, reaching our goals of being a diverse company promoting social equality. However, we aspire to work towards promoting inclusivity and diversity in the ski industry. Producing skis involves a vast supply chain with materials traveling from country to country while also affecting individuals from diverse backgrounds. Every aspect of the supply chain greatly impacts the skis overall sustainability, and it is essential to have a detailed grasp on these impacts. We have worked hard to ensure that our supply chain is based entirely in the EU which has a robust worker rights framework, ensures a safe work environment, fair wages, adequate rest and leave for employees. 1000 Skis is committed to promoting diversity, inclusion, and anti-racism within the company, the supply chain, and the snow sports community. Respecting all humans, including but not limited to race, ethnicity, culture, gender, age, sexuality, and ability.
CULTURE
Community is at the heart of a healthy ski culture, and we want to ensure that the community continues to flourish for years to come. We have traveled across different parts of the world, such as the USA and Europe to meet skiers and offer free demos. We also organize community gatherings, such as “Snobben Open”, “Hike And Hang” aiming at strengthening the community. Additionally, we support other initiatives that are promoting diversity and inclusivity. FreeSkiing is a sport, long dominated by a male majority and we believe that having more women in the community will strengthen the culture. That's why we support projects like “Grab”, an event that aims to grow the female park scene. And “Bucket Clips”, an all female film project that is open for everyone to submit their clips.
TIMELESS RED
Kept in good condition, high quality skis should last years, one reason they don't is new graphics. As you might have noticed, our approach to graphics is a bit different because there’s little point in buying a ski only for it to go out of style after a year or two. We’ve deliberately made our skis plain red and will continue to do so forever to avoid the “fast-fashion” phenomenon responsible for over consumption in the industry. We want people to feel included whether their 1000 skis are 5 years old or brand new, by eliminating the graphic we can achieve this.
DISCOUNTS
We don't offer discounts on our skis because we already set our prices to reflect the best balance between cost and quality while being socially and environmentally responsible. Our prices represent the performance, quality, and materials of our skis. It wouldn't be fair to change prices throughout the year, as that would mean one of the prices isn't truthful. By maintaining consistent pricing, our customers can trust that they are always getting a fair deal. We believe in the durability of our products and our core value is to sell skis based on their performance and quality. Alongside our community, we aim to push the industry towards fair wages, excellent skis, and reducing environmental impact.
B-CORP
Recently, 1000 Skis has started the process to become a B-Corporation certified company or B-Corp as it is known for short. B-Corp is a certification awarded to for-profit companies that pass rigorous standards of social and environmental performance with accountability, and transparency. Companies are required to detail every aspect of their value chain and operating systems to B-Lab, a global non-profit organization that grants the B-Corp certification upon a successful demonstration of a company's sustainability scoring at an 80% or higher. Additionally, a B-Corp certified company must declare the B-Corp results publicly. Through this certification, 1000 Skis can further track outlets of sustainability and ensure we are headed in a positive direction.
PRODUCTION
INTRODUCTION
The quality and durability of our skis is important to us, skis that last longer are more sustainable. This is why our skis are manufactured at Åre Ski Factory, an award winning facility located in the heart of the Scandinavian ski scene. Åre ski factory keeps emissions low with 100% renewable energy powered by hydroelectric dams and continuously works to reduce their environmental impact. Additionally, 100% of our tier 1 & 2 suppliers comes from inside the European Union, this keeps the emissions low when transporting materials to the Åre ski factory. Additionally, we can use the EU’s legislative framework as knowledge that our products are being produced ethically. Our common goal of making the most high-quality and sustainable skis makes 1000 & Åre a great partnership.
MATERIALS
BASE
Our bases consist of thick thermoplastic material, specific details can be found below
Supplier: IsoSport
Model: IS 7200 329 RED 2G2GV:
Material: UHMW-PE
Supplier: IsoSport
Model: IS 7200 329 RED 2G2GV:
Material: UHMW-PE
PREPREG GLASS FIBER
Pre-preg epoxy is a unique system, it allows the glass fibers in each ski to be mechanically laced in epoxy. This technique reduces the amount of epoxy used per ski while also distributing the epoxy evenly within the ski, increasing quality, reducing the weight of each ski, and using significantly less epoxy.
Supplier 1: Hexcel
Product glassfiber: 790 Tri-ax
Product resin: HexPly M78.1-LT
Material : Glassfiber & Resin
Data Sheet Carve
Produced in Austria using 100% renewable energy
Hexcel sustainability page
Supplier 2: New Era Materials
Product glassfiber:
Product resin:
Material : Glassfiber & Resin
Data Sheet AM, Park and Powder (coming soon)
Produced in Poland using 100% renewable energy
NEM sustainability page
Supplier 1: Hexcel
Product glassfiber: 790 Tri-ax
Product resin: HexPly M78.1-LT
Material : Glassfiber & Resin
Data Sheet Carve
Produced in Austria using 100% renewable energy
Hexcel sustainability page
Supplier 2: New Era Materials
Product glassfiber:
Product resin:
Material : Glassfiber & Resin
Data Sheet AM, Park and Powder (coming soon)
Produced in Poland using 100% renewable energy
NEM sustainability page
SIDEWALL
Supplier: IsoSport
Model: ID 2500 012 RED
Material: Polyethylene
Data sheet
Website
Produced in Austria using 100% renewable energy
Model: ID 2500 012 RED
Material: Polyethylene
Data sheet
Website
Produced in Austria using 100% renewable energy
NOSE & TAIL
Supplier: IsoSport
Model: ID 2500 012 RED
Material: Polyethylene
Data sheet
Website
Produced in Austria using 100% renewable energy
Model: ID 2500 012 RED
Material: Polyethylene
Data sheet
Website
Produced in Austria using 100% renewable energy
TOPSHEET
In order to reach our climate goals, we need to implement eco-friendly practices wherever possible. Currently, all 1000 Ski topsheets are a hybrid with eco materials involved, 50% of the topsheet is made from caster beans instead of the typical plastic you see on the market.
Supplier: IsoSPORT
Model: ICP 8210 000 RED
Material: Polyamide, Castor Beans
Data sheet
Website
Produced in Austria using 100% renewable energy
50% Recycled hybrid construction
Supplier: IsoSPORT
Model: ICP 8210 000 RED
Material: Polyamide, Castor Beans
Data sheet
Website
Produced in Austria using 100% renewable energy
50% Recycled hybrid construction
STEEL EDGE
Our edges come extra thick as a standard in the construction of a pair of 1000 Skis, being made from 26% recycled steel.
Supplier: Wälzholz
Model: ski151Material:
Steel NV4 coated
Data sheet Park
Data sheet AM & Powder
Wälzholz Sustainability page
26% recycled material
Supplier: Wälzholz
Model: ski151Material:
Steel NV4 coated
Data sheet Park
Data sheet AM & Powder
Wälzholz Sustainability page
26% recycled material
WAX
As skis glide across the snow they leave behind a harmful chemical called PFAS, which are artificial chemicals that don't break down and persist in the environment for decades. As the snow melts, it carries these forever chemicals into the watershed and eventually back into the drinking water will also contribute to adverse effects on humans such as cardiovascular disease, liver damage, hormone disruptions, and cancer. 1000 Skis is working with companies who are committed to the environment and ensure that their wax is fluro-free, petroleum-free, and compostable. All 1000 Skis are waxed with eco-friendly wax to align with our sustainability values and provide consumers with a feeling of good skiing and leaving no trace
Supplier: MountainFLOW
Model: Hot wax all temperature
Material: 100% bio based, biodegradable + non-toxic, 0% petroleum
WebsiteMountainFLOW sustainability page
Supplier: MountainFLOW
Model: Hot wax all temperature
Material: 100% bio based, biodegradable + non-toxic, 0% petroleum
WebsiteMountainFLOW sustainability page
TITANAL REINFORCEMENT
CORE
RECYCLING
Sweden has strong legislation when it comes to waste and chemical management. While manufacturing our skis, we ensure that we use the facilities offered at Åre Ski Factory, to limit the waste produced. Åre Ski Factory packages and separates materials as plastic, colored plastic, cardboard, rubber, wood-scraps and more. These are compressed into high-density packages that get picked up by Lundstams AB. Lundstams then divides the bulk waste from the Åre ski factory, organizing it through recyclability and chemical composition; broken down into four simple priorities - steps: 1) minimizing the waste in size to avoid air transport, 2) reuse materials, 3) recycle materials, 4) reuse the energy (central heating of cities). This material is then shipped to different recycling plants around Sweden to complete its life cycle.
However, recycling is still very much a gray area in the sustainability world and we would hate to make claims we can’t back up. While we are actively taking steps to reduce the waste we produce at Åre and manage the transparency of where all the material ends up, we don’t have an exact detail of this information.
However, recycling is still very much a gray area in the sustainability world and we would hate to make claims we can’t back up. While we are actively taking steps to reduce the waste we produce at Åre and manage the transparency of where all the material ends up, we don’t have an exact detail of this information.
RISE
The Research Institute of Sweden or RISE is the country's innovation partner. Through collaboration with industry, companies, and academics, RISE focuses on developing technologies for a sustainable future. 1000 Skis is continuing to work with RISE for the third year in a row, developing a sustainable alternative to the glass fiber layups in modern skis. RISE has also worked alongside us to develop a comprehensive Life Cycle Assessment for a pair of our skis which is detailed more below.
LCA SCREENING
Typical ski production is an energy-intensive process resulting in a high output of C02, a greenhouse gas responsible for climate change. In order to cut back on C02 emissions it's necessary to know how much is being emitted which can be done through a Life Cycle Assessment or LCA. LCA’s are broken down
Scope 1: Scope 1 emissions are all C02 emissions companies have direct control over; these are aspects like company facilities and vehicle usage.
Scope 2: Scope 2 emissions are all C02 emissions indirectly linked to our manufacturing process; these are aspects like energy sourcing, heating, and electricity. While scope 2 emissions occur at the facility they are generated, they are accounted for by the company that purchases them.
Scope 3: Scope 3 emissions are the most extensive net cast when calculating carbon outputs. These emissions account for every aspect of the supply chain, from material sourcing to the transportation of that material. Furthermore, scope 3 emissions cover employee commuting and business travel.
Working with RISE we created a Cradle-To-Gate Life Cycle Assessment Screening for a pair of 1000 Skis, detailed through every step.
Disclaimer:
“Comparisons between products from different companies are strictly prohibited. As no standardized PEFCR currently exist to govern a uniform methodology for conducting PEF or PCF assessments across the same product category”
Scope 1: Scope 1 emissions are all C02 emissions companies have direct control over; these are aspects like company facilities and vehicle usage.
Scope 2: Scope 2 emissions are all C02 emissions indirectly linked to our manufacturing process; these are aspects like energy sourcing, heating, and electricity. While scope 2 emissions occur at the facility they are generated, they are accounted for by the company that purchases them.
Scope 3: Scope 3 emissions are the most extensive net cast when calculating carbon outputs. These emissions account for every aspect of the supply chain, from material sourcing to the transportation of that material. Furthermore, scope 3 emissions cover employee commuting and business travel.
Working with RISE we created a Cradle-To-Gate Life Cycle Assessment Screening for a pair of 1000 Skis, detailed through every step.
Disclaimer:
“Comparisons between products from different companies are strictly prohibited. As no standardized PEFCR currently exist to govern a uniform methodology for conducting PEF or PCF assessments across the same product category”

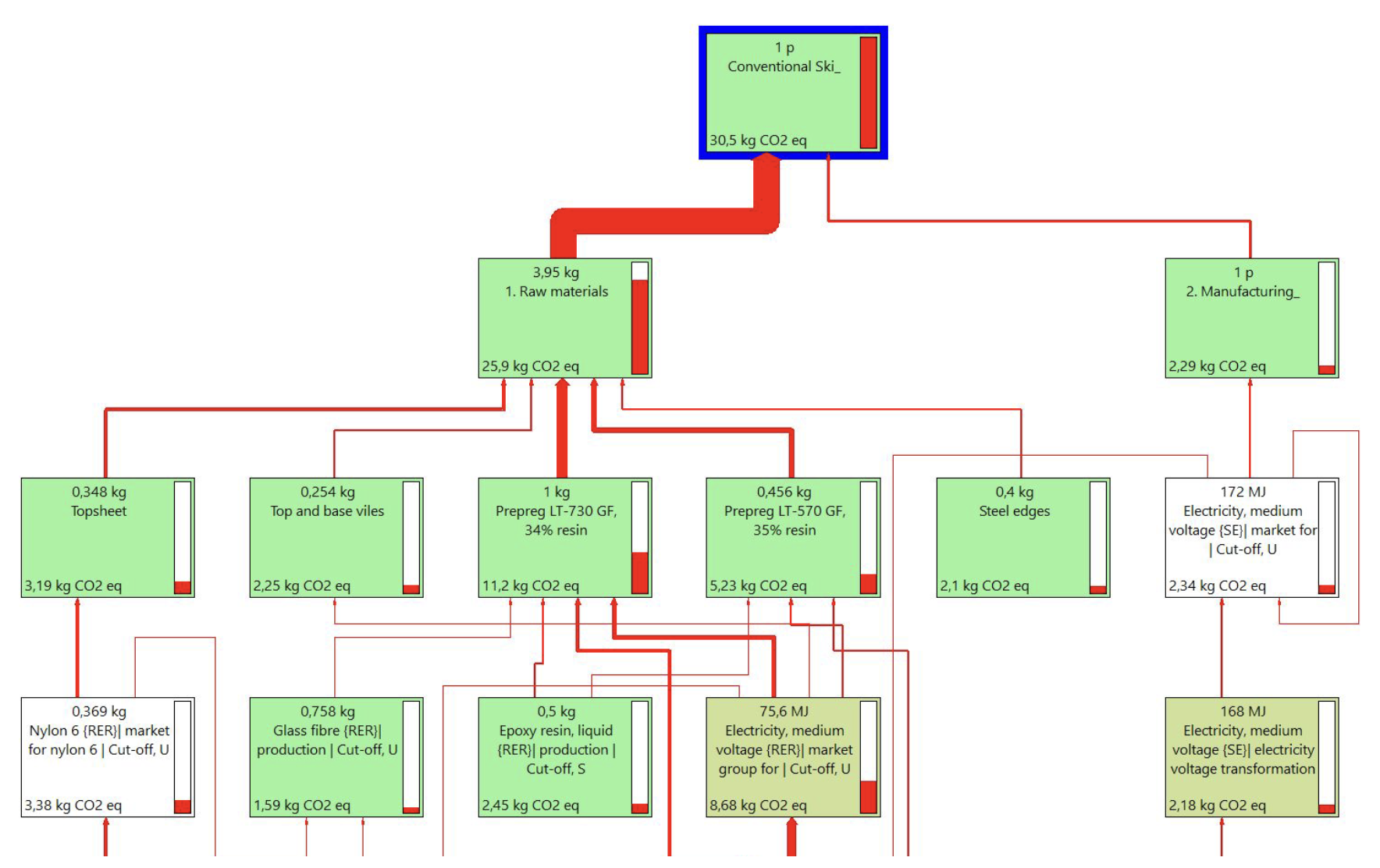
The graph above shows the complete emissions for a pair of 1000 skis, a total C02 output of 30.5 kg. The largest contributing factor to our LCA is the raw materials section, nearly 85%. We can use this graph and LCA information to inform our decisions going forward and see how changes will lessen the C02 impact.
However the graph above only details the C02 emissions of our skis, not the company itselfs. In order to completely understand our company's C02 output we used the Normative carbon calculator, an online cost-based carbon calculator designed to help businesses reach net zero emissions.
However the graph above only details the C02 emissions of our skis, not the company itselfs. In order to completely understand our company's C02 output we used the Normative carbon calculator, an online cost-based carbon calculator designed to help businesses reach net zero emissions.

As you can see from the graph above, the largest contributor to our carbon emissions is upstream transportation and distribution. Meaning the way we ship our products to customers, namely through air freight, is driving 87.5%. This is an area where huge improvement can be made for us and we are continually looking into less emission transportation such as ocean freight.
Taking both the RISE LCA per ski and the normative calculations on our companies emissions we’ve found that for the 22/23 season, 1000 skis have emitted around 160.40 tons of C02. More information on our companies emissions and sustainability can be found on our SME climate hub report
*These numbers are based on LCA screenings, meaning that generic data has been used to estimate these emissions. As a result, they are not 100% accurate and are not directly comparable to other LCAs in the industry due to inherent uncertainties. However, they provide a good starting point, offering clarity on what to address first in our journey towards net zero. The industry is currently working on a PEFCR, which will provide more precise data, enabling emissions to be comparable across the sector. We are continuously working to improve the accuracy of our data.
Taking both the RISE LCA per ski and the normative calculations on our companies emissions we’ve found that for the 22/23 season, 1000 skis have emitted around 160.40 tons of C02. More information on our companies emissions and sustainability can be found on our SME climate hub report
*These numbers are based on LCA screenings, meaning that generic data has been used to estimate these emissions. As a result, they are not 100% accurate and are not directly comparable to other LCAs in the industry due to inherent uncertainties. However, they provide a good starting point, offering clarity on what to address first in our journey towards net zero. The industry is currently working on a PEFCR, which will provide more precise data, enabling emissions to be comparable across the sector. We are continuously working to improve the accuracy of our data.
OFFSETS
It's important to note that offsetting emissions shouldnt be the first line of defense when working to lower emissions. It’s often the case that carbon offsets can be a false promise at times and used to green wash products. Studies found that companies are using offsets to create the illusion that an organization is being environmentally responsible without making significant changes to reduce their own emissions. Additionally, relying on offsets can delay the implementation of more effective long-term solutions, like reducing reliance on fossil fuels or improving energy efficiency. .Not all offset projects are created equal. Some may not deliver the promised carbon reductions, or they may be based on projects that would have happened anyway, meaning the offset doesn't represent a real reduction in emissions.
100% of our emissions coming from skis have been offset through gold standard and verra standard verified projects, making the production of our skis carbon neutral. Regarding carbon capture, nature is true pro and the reason we have chosen to offset through reforestation efforts. Read about the project we supperted with our offsets for our 23/24 ski production: https://ecologi.com/projects/sao-paulo-afforestation
100% of our emissions coming from skis have been offset through gold standard and verra standard verified projects, making the production of our skis carbon neutral. Regarding carbon capture, nature is true pro and the reason we have chosen to offset through reforestation efforts. Read about the project we supperted with our offsets for our 23/24 ski production: https://ecologi.com/projects/sao-paulo-afforestation